Formalizzare una procedura aziendale significa descrivere in modo chiaro, strutturato e replicabile come deve essere svolta una determinata attività all’interno dell’organizzazione.
Di seguito vediamo come costruire correttamente una procedura, usando come esempio la Procedura gestione ordini clienti.
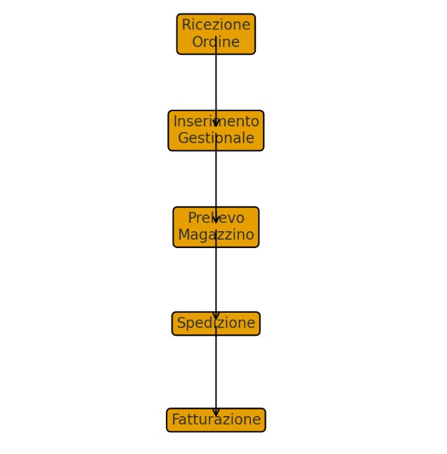
Procedura gestione ordini clienti
Procedura: Gestione ordini clienti
Codice: PR-OC-01
Versione: 1.0
Data: 04/2025
Reparti coinvolti: Commerciale – Magazzino – Logistica –Amministrazione
Obiettivo: garantire una gestione uniforme, tempestiva e corretta degli ordini clienti dalla ricezione alla fatturazione.
1. Campo di applicazione
La procedura si applica a tutti gli ordini clienti relativi a prodotti in pronta consegna o da approvvigionare.
2. Ruoli e responsabilità
– Commerciale: ricezione ordine; verifica disponibilità; inserimento nel gestionale.
– Magazzino: prelievo; controllo quantità; preparazione imballo; conferma prelievo.
– Logistica/Spedizioni: organizzazione spedizione; stampa DDT.
– Amministrazione: controllo documenti; emissione fattura; archiviazione.
3. Descrizione del processo
3.1 Ricezione e registrazione ordine (Commerciale)
– L’ordine arriva via email o portale.
– Il commerciale verifica: dati cliente, codici articolo, prezzi, quantità.
– L’ordine viene inserito nel gestionale entro 4 ore.
3.2 Preparazione merce (Magazzino)
– Il magazzino visualizza gli ordini da evadere.
– Preleva e verifica la merce.
– Conferma prelievo nel gestionale.
3.3 Spedizione (Logistica)
– Prepara DDT.
– Organizza ritiro e inserisce tracking.
3.4 Fatturazione (Amministrazione)
– Controlla ordine-prelievo-spedito.
– Emette fattura entro 48 ore.
4. Documenti correlati
– Ordine cliente, lista prelievo, DDT, fattura
5. KPI
– % ordini registrati entro 4 ore;
– % spedizioni puntuali;
– % errori;
– % fatture entro 48 ore.
6. Revisioni
Revisione annuale o al cambiamento del processo.
Diagramma di flusso del processo

A cura di Egidio Veronesi
Altri articoli in questa categoria:









